lasermoscow.ru
  • Разделы
    • Фотовдохновение

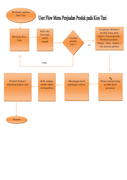
Создание карты пользовательского опыта: Руководство и примеры


Раздел: Фотовдохновение
Популярные разделы:
Фотовдохновение
Смотрите еще:
Фотографии работы телевизионного мастера
Игрушки Тобот Метрон: выбор для маленьких героев
Как выбрать блок питания для светильника — фото и советы
Внутренний интерьер швейного ателье
Советы по улучшению осанки
Подборка: Фото наших именинников
Сохранение файлов перед переустановкой Windows: пошаговая инструкция
Идеи для поздравлений с Днем Матери: вдохновляющие фото
Copyright © 2010 - 2025 | Отказ от ответственности